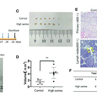
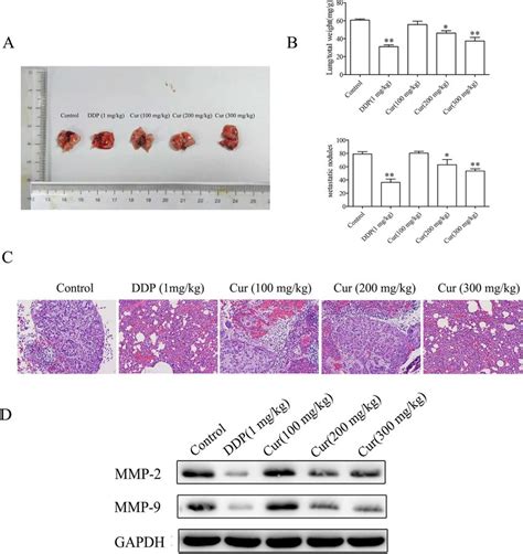
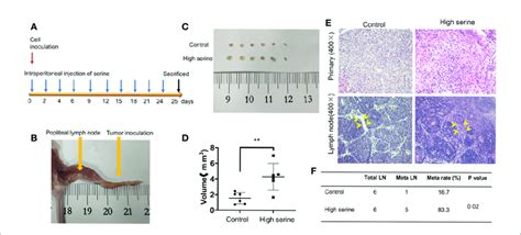
Blood Burden And Lung Metastasis In Nude Mice Mtln Rho Inhibitory