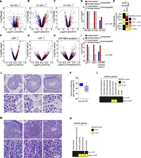
The Mouse Microbiome Is Required For Sex Specific Diurnal Rhythms Of Gene Expression And