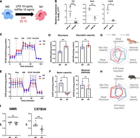
Frontiers Macrophages From Naked Mole Rat Possess Distinct Immunometabolic Signatures Upon