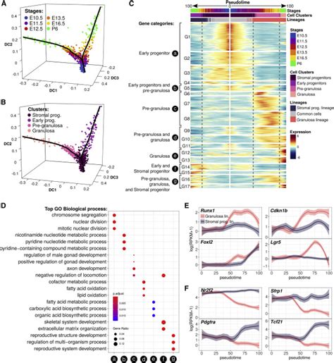
Pdf Deciphering Cell Lineage Specification During Male Sex Determination With Single Cell Rna