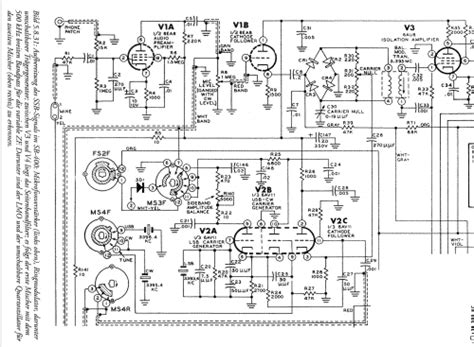
Sb Amateur T Heathkit Brand Heath Co Benton Harbor Mi Build